Proposta de Arquitetura do Sistema
A arquitetura do sistema consiste em um conjunto de módulos e serviços que orquestram a comunicação entre o robô, o banco de dados, os serviços de back-end (LLM API e API) e as interfaces de usuário (front-end) para visitantes e administradores. O sistema foi projetado para operar um robô de serviço autônomo com IA generativa, programado para realizar tours interativas de apresentação do campus do Inteli.
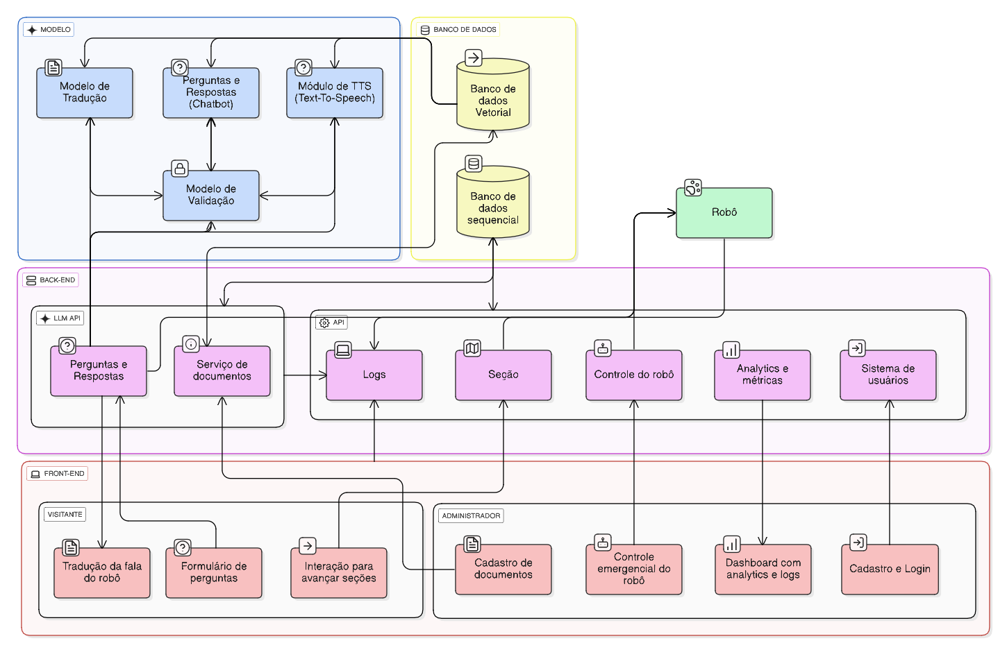
Diagrama de arquitetura do sistema
Figura 1 - Diagrama de Arquitetura do Sistema

Fonte: Os autores (2025)
Descrição da arquitetura do sistema
Modelo
-
Perguntas e respostas (chatbot): O modelo de perguntas e respostas deve ser um modelo com capacidade de tirar dúvidas sobre o processo de seleção, o programa de bolsas e o dia a dia no Campus, utilizando uma LLM open source pré-definida. O projeto não contempla o treinamento de modelos de processamento de linguagem natural, mas sim o uso de modelos pré-treinados.
-
Tradução em tempo real: Módulo responsável por traduzir a fala do robô, a tradução deve ocorrer após a definição da resposta no idioma principal, exibindo o texto traduzido para outros idiomas simultaneamente à fala do robô no idioma principal. Conecta-se à LLM API de Tradução e ao Banco de dados sequencial.
-
Módulo de TTS (Text-to-Speech): Módulo responsável por sintetizar textos para áudio que serão passados para a fala do robô.
-
Modelo de Validação: Módulo responsável por validar a resposta dos outros modelos, garantindo que a resposta seja coerente e relevante, além de lidar com erros de sintaxe e semântica e garantir que a resposta esteja dentro do contexto da pergunta. Este modelo está atrelado ao contexto de segurança. Conecta-se a LLM API e aos outros modelos.
Banco de dados
-
Banco de dados vetorial: Módulo responsável por armazenar documentos e suas representações vetoriais, dos quais serão utilizados como contexto para os modelos.
-
Banco de dados sequencial: Módulo responsável por armazenar informações sequenciais, como perguntas dos visitantes e logs de atividades.
Back-end
LLM API
- Perguntas e Respostas: Recebe do front-end a seção em que a dúvida surgiu, junto com o texto transcrito da dúvida (Formulário de perguntas), e envia o contexto para o modelo de perguntas e respostas para processar as dúvidas e gerar respostas, das quais são enviadas para o Modelo de Tradução e para o modelo de Síntese de Voz e retorna a tradução para o front-end e a resposta para o modelo de síntese de voz.
- Serviço de documentos: Recebe do front-end os documentos que serão utilizados como contexto para os modelos, e armazena no banco de dados vetorial. Conecta-se ao banco de dados vetorial
API
- Logs: Serviço que coleta e armazena logs de todas as partes do sistema, incluindo um registro das requisições para o back-end, requisições, dados passados e dados recebidos de cada modelo, além do registro das alterações feitas pelo modelo de validação. Além disso, também recebe os logs de todas as ações do robô e das rotinas de visitantes, junto as interações do front-end. Interage com o Banco de dados sequencial.
- Seção: Serviço que gerencia o avanço entre as diferentes seções do tour, recebendo comandos da Interação para avançar seções do front-end (Visitante) e comunicando-se com o Robô.
- Controle do robô: Serviço essencial que envia comandos de controle ao Robô, recebendo instruções do front-end (Controle emergencial do robô) e do serviço de Seção.
- Analytics e Métricas: Serviço que processa os logs da plataforma e do robô para gerar métricas e análises de desempenho e uso, as quais são visualizadas no Dashboard com analytics e logs do front-end (Administrador). Interage com o Banco de dados sequencial.
- Sistema de usuários: Serviço responsável pelo gerenciamento de usuários, incluindo as funcionalidades de Cadastro e Login do front-end (Administrador).
Front-end
Visitante
- Formulário de perguntas: Interface onde os visitantes podem inserir dúvidas e perguntas, das quais são enviadas o modelo de Perguntas e Respostas (Chatbot).
- Transcrição da fala do robô: Interface que exibe a transcrição do que o robô está falando, proporcionando uma experiência interativa e acessível.
- Interação para avançar seções: Interface que permite aos visitantes sinalizar ou comandar o avanço para a próxima etapa do tour, comunicando-se com o serviço de Seção da API, da qual se comunica com o robô, permitindo que ele passe para a próxima seção.
Administrador
- Controle emergencial do robô: Interface que permite aos administradores (equipe Inteli) intervir e controlar o robô em situações de emergência, comunicando-se com o serviço de Controle do robô.
- Dashboard com analytics e logs: Interface de visualização que apresenta as métricas e análises geradas pelo serviço de Analytics e Métricas, e os logs do sistema, auxiliando no monitoramento da plataforma e do robô.
- Cadastro e Login: Interface para autenticação de usuários administradores, interagindo com o serviço de Sistema de usuários.
- Cadastro de Documentos: Interface para o cadastro de documentos que serão utilizados como contexto para as LLMs, interagindo com o serviço de Serviço de documentos.
Robô de Serviço Autônomo
O objetivo principal do projeto é o desenvolvimento e programação de um robô de serviço autônomo, sendo a base robótica um cão robô (Unitree Go2 Edu). O robô será programado para realizar tours interativas enquanto percorre o campus do Inteli em uma rota pré-definida junto a um grupo de visitantes. Além disso, o robô terá a capacidade de interagir com os visitantes, como tirar dúvidas.
Conclusão
Por fim, é válido destacar que o projeto proposto é uma iniciativa inovadora que busca combinar tecnologia e interação humana para melhorar a experiência de visitantes no campus do Inteli. A integração de um cachorro robô autônomo com recursos de inteligência artificial e aprendizado de máquina promete proporcionar uma experiência única e personalizada aos visitantes. Além de coletar dados que podem se tornar valiosos para o desenvolvimento futuro do projeto e para auxiliar o time de Growth do Inteli.